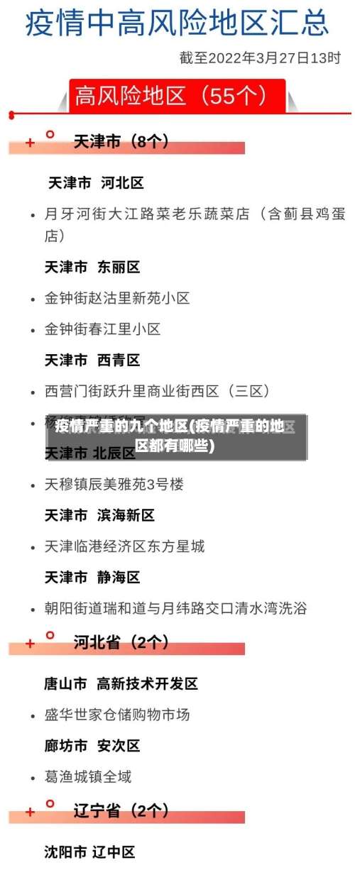
疫情严重的九个地区(疫情严重的地区都有哪些)
计划去马来西亚的注意啦!来自这九个疫情高风险国家公民禁入马国_百度...
〖壹〗、马来西亚自9月7日起禁止累计新冠病例超15万例的9个高风险国家公民入境,包括美国 、巴西、法国、英国 、西班牙、意大利、沙特阿拉伯 、俄罗斯和孟加拉国 。 以下是具体细节:禁令背景与新增国家马来西亚此前已禁止印度、印度尼西亚和菲律宾公民入境。此次新增的9个国家基于其累计新冠病例数超过15万例 ,属于高风险地区。

〖贰〗、马来西亚有600万华人,他们在中国有亲戚朋友网络,加上两国长期的交往 ,他们会在中国找到自己的投资对象,不必政府插手 。 较多投向中国是自然的 《21世纪》:1月9日在吉隆坡举行的香港资本市场研讨会,有120名马来西亚的基金经理出席 ,打破历来纪录。
全国疫情最严重的城市是哪里
新冠哪个城市最严重,这取决于不同的时间和地区。在中国:武汉:作为新冠疫情的发源地,武汉在疫情初期面临着极其严峻的形势,病例数量和死亡人数都相对较高 。但随着全国疫情防控工作的深入进行 ,武汉的疫情形势已经得到了极大的改善。广州和深圳:这两个城市由于人口密集和流动性大,也曾经报告过较多的新冠病例。
中国疫情严重的七个城市包括武汉、上海 、广州、深圳、北京 、重庆和成都。这些城市在过去的一段时间内,由于各种原因 ,疫情形势较为严峻 。武汉作为疫情最初爆发的城市,受到了广泛的关注。在初期,武汉的疫情形势异常严峻 ,但随着全国上下的共同努力和有效防控措施的实施,疫情逐渐得到了控制。
不同阶段新冠疫情影响最严重的城市不同,近来没有权威信息表明哪个城市处于疫情最严重状态 。 疫情初期(2019年12月-2020年初) 中国新冠疫情最早在武汉被发现并大规模暴发 ,该市因人口密集且正值春运期间,出现大量病例集中暴发,成为全球首个疫情重灾区。
全国疫情最严重的城市:呼和浩特、包头、乌鲁木齐 、伊梨、吐鲁番、广州 、惠州、汉中、西安 、运城、太原、昭通、海口 、郑州、南京。
疫情肆虐东京,8月有103人中暑死亡!安倍已经重新开始工作……
〖壹〗、近日 ,日本东京都因高温天气导致中暑事件频发,8月以来已有103人因中暑死亡;同时,日本疫情持续蔓延,首相安倍晋三结束休假后重新投入工作 。高温天气导致东京都中暑死亡人数激增 日本近期迎来接近40度的高温天气 ,中暑事件接连发生。从8月14日至17日短短几天内,东京都就有24人因中暑死亡。
〖贰〗 、是的,据日媒19日报道 ,日本东京当局称,受高温天气影响,在截至17日的4天内 ,大都市地区有24人死于中暑,使本月因中暑而死亡的人数增至103人 。法医办公室方面称,死者年龄从50多岁到90多岁不等 ,死者当中,老年人占多数。另据报道,一些中暑者死于夜晚 ,还有人死于室内,且一些人没有使用空调。
〖叁〗、是的 。日本全国大范围地区8月19日继续受高气压控制,多地比较高温接近39摄氏度。持续多日的高温天气,导致日本因中暑而被紧急送医的患者激增 ,其中8月以来东京地区因中暑死亡的人数已经过百。东京都监察医务院的最新统计显示,本月14日至17日,东京中暑死亡人数新增24人 ,其中逾八成为70岁以上老人。
〖肆〗、因为今年日本夏季的气温比较高,如果人们外出不注意避暑的话,就很容易中暑 。加上抢救不及时 ,就容易死亡。东京是一个生活节奏很快的地方,人多,又热 ,所以中暑以后死亡的比较多。因为自身没有管理好 。因为我觉得这种中暑死亡率这么高的原因还是和他们自身的意识有关。
〖伍〗 、日本属于海洋性气候,每到夏天,非常容易出现高温天气。2020年的夏天 ,日本很多地区由于气温过高,很多人因为中暑而被送进医院,更严重的是东京地区已经有103由于中暑而抢救无效死亡 。

发表评论