疫情风险地区怎么划定/疫情风险地区怎么划定出来
高风险地区怎么定义
〖壹〗 、高风险地区原则上将感染者居住地以及活动频繁且疫情传播风险较高的工作地和活动地等区域划定 。具体说明如下:感染者居住地:若某区域出现确诊病例或无症状感染者 ,其居住的地点会被纳入高风险区划定范围。

〖贰〗、“高风险区 ”与“高风险地区”在官方语境中本质无区别,均指疫情传播风险较高的区域,但具体表述因政策文件或语境差异略有侧重。 规范表述的演变根据《新型冠状病毒肺炎防控方案(第九版)》及国务院联防联控机制文件 ,“高风险区”是当前官方统一使用的规范表述,强调精准划定和动态管理 。

〖叁〗、中高风险地区的定义 中风险地区:一般是指有中风险点位,或者14天内有新增本土确诊病例 ,但疫情形势相对可控,传播风险较低的地区。高风险地区:通常是指疫情非常严重,传播风险极高,14天内出现了多例本土确诊病例 ,且疫情有扩散趋势的地区。

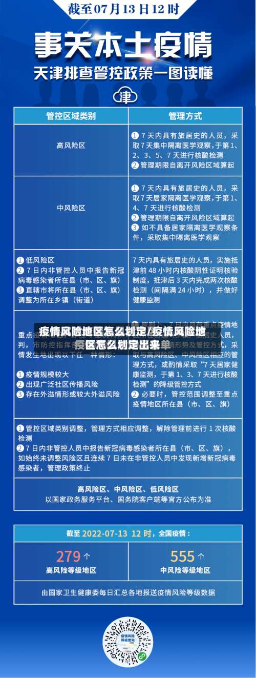
〖肆〗 、高风险地区是指本行政区域内累计确诊病例超过5例,14天内有聚集性疫情发生 。病例和无症状感染者居住地,以及活动频繁且疫情传播风险较高的工作地和活动地等区域 ,划为高风险区。原则上以居住小区(村)为单位划定,根据流调研判结果可调整风险区域范围。实行封控措施,期间“足不出户、上门服务 ”。

第九版”防控方案如何划定高中低风险区?全文来了
风险区划定原则核心原则:坚持“预防为主、防治结合 、依法科学、分级分类 ” ,实现常态化精准防控与疫情应急处置有机结合 。
其他相关防控要求:除了对低风险地区人员的防控要求外,第九版防控方案还对其他方面的防控工作提出了明确要求。例如,发生疫情后 ,当地联防联控机制应及时划定风险区域,并在5小时内发布相关的低、中、高风险区信息;入境人员解除集中隔离后,应及时返回居住地 ,严禁改变行程,并落实居家健康监测等防控要求。
高中低风险地区划分的依据:根据《新型冠状病毒肺炎防控方案(第九版)》:发生本土疫情后,根据病例和无症状感染者的活动轨迹和疫情传播风险大小划定高 、中、低风险区域 。高风险区:病例和无症状感染者居住地,以及活动频繁且疫情传播风险较高的工作地和活动地等区域 ,划为高风险区。
疫情风险等级划分5个等级的标准是什么
高风险地区的定义:这类地区通常是指在一定时间内(通常是14天)累积新冠病例数超过50例,并且这段时间内发生过聚集性疫情。 中风险区域的特征:14天内出现过新增新冠确诊病例,但累计确诊病例数未超过50例;或者累计确诊病例超过50例 ,但在14天内没有发生聚集性疫情 。
法律分析:高风险地区:一般是指累计新冠病例超过了50例,同时〖Fourteen〗、天内是有聚集性疫情发生。中风险区域:14天以内有新增新冠确诊病例,合计新冠肺炎确诊病例未超过50病例;共合计确诊的病例超过50例 ,14天之内未未发生聚集性疫情。
疫情等级划分的4个等级判定主要依据病例数 、传播风险及区域防控需求,通常分为低风险、中风险、高风险和重点管控区域(部分地区可能将“重点管控”单独列为一级或纳入高风险范畴) 。以下是具体判定标准及说明:低风险地区判定标准:无新增本土病例:连续14天内无新增本地确诊病例或无症状感染者。
划分标准高风险区:病例数较多,且存在明显社区传播风险(如聚集性疫情)。通常以小区 、村组或楼栋为单位划定 ,实行“足不出户、上门服务”的封控措施 。例如:某小区7天内累计新增10例及以上本土确诊病例,或2起及以上聚集性疫情。
疫区一般以什么为单位划定
〖壹〗、疫区一般以疫点边缘向外延伸一定范围的区域为单位划定,具体范围和划定依据如下:疫区的范围疫区的范围通常有两种表述方式:以疫点边缘向外延伸3公里:这是较为常见的划定方式 ,即从疫点边缘向外扩展3公里的区域作为疫区。这种划定方式适用于疫情相对集中 、传播风险较为明确的区域,能够覆盖疫点周边可能受到疫情影响的范围。
〖贰〗、划定单位:疫区一般以县级行政区为单位划定 。公布主体:松材线虫病和美国白蛾的县级疫区由国家林业和草原局公布。其他全国检疫性林业有害生物疫区由省级林业主管部门报请省级人民政府批准后公布,并报国家林业和草原局备案。公布频率:疫区每年至少公布一次 。
〖叁〗、划定单位:疫区一般以县级行政区为单位划定。公布权限:松材线虫病和美国白蛾的县级疫区由国家林业和草原局公布;其他全国检疫性林业有害生物疫区由省级林业主管部门报请省级人民政府批准后公布,并报国家林业和草原局备案。公布频率:疫区需每年至少公布一次 。
〖肆〗 、高风险区一般以单元、楼栋为单位划定。在疫情传播风险不明确或存在广泛社区传播的情况下 ,可适度扩大高风险区划定范围。风险区域范围可根据流调研判结果动态调整 。防控措施。实行封控措施,期间“足不出户、上门服务”。
发表评论