想知道新强疫情地区(想知道新强疫情地区怎么查)
新疆爆发的疫情首次发生地是哪里?
新疆疫情的主要发生地是在乌鲁木齐,在新疆的首府 ,首先是在乌鲁木齐市的天山区的中泉广场发生,确定的一个感染患者是一位24岁的女营业员 。新疆乌鲁木齐这次发生疫情,打破了新疆149天无新增病例记录 ,新疆有新冠疫情的时候是在春节的时候,但是仅仅是个个案,并没有像这次的局部爆发 ,这就说明对于防疫措施一定要不段加强。

第二次是2020年7月中旬发生的。第三次是2022年8月初 。新疆维吾尔自治区,简称“新 ”,首府乌鲁木齐市。地处中国西北 ,位于亚欧大陆腹地,面积1649万平方公里,是中国陆地面积最大的省级行政区。

通过查询相关资料显示,新疆第一次疫情是2020年10月3日 。通过查询新疆伊宁市疫情防护安全网显示:新疆伊宁市第一次疫情爆发时间为2020年9月30日 ,疫情一经爆发,市政府于2020年10月3日立即采取封城措施。

新疆的疫情是从2020年开始的,断断续续的零星出现。其中乌鲁木齐市经历了三次封城 ,第一次,2020年1月27日,解封 ,3月4日 。第二次,7月17日凌晨,解封9月2曰。
新疆疫情始于2019年。2019年12月 ,中国湖北省武汉市发现多起病毒性肺炎病例,均诊断为病毒性肺炎/肺部感染。随后,在基因测序和流行病学调查中 ,证实这些病例与一种新型冠状病毒有关,被命名为SARS-CoV-2,导致了全球范围内的新冠病毒大流行 。

新疆疫情哪一年开始的
〖壹〗、新疆的疫情是从2020年开始的,断断续续的零星出现。其中乌鲁木齐市经历了三次封城 ,第一次,2020年1月27日,解封 ,3月4日。第二次,7月17日凌晨,解封9月2曰 。
〖贰〗 、新疆三次疫情分别是2020年初和2020年7月和2022年。根据新疆政府官方资料 ,疫情期间新疆总共封了三次,第一次是2020年春节前夕发生疫情。第二次是2020年7月中旬发生的 。第三次是2022年8月初。新疆维吾尔自治区,简称“新” ,首府乌鲁木齐市。
〖叁〗、新疆疫情始于2019年 。2019年12月,中国湖北省武汉市发现多起病毒性肺炎病例,均诊断为病毒性肺炎/肺部感染。随后 ,在基因测序和流行病学调查中,证实这些病例与一种新型冠状病毒有关,被命名为SARS-CoV-2,导致了全球范围内的新冠病毒大流行。
〖肆〗、通过查询相关资料显示 ,新疆第一次疫情是2020年10月3日 。通过查询新疆伊宁市疫情防护安全网显示:新疆伊宁市第一次疫情爆发时间为2020年9月30日,疫情一经爆发,市政府于2020年10月3日立即采取封城措施。
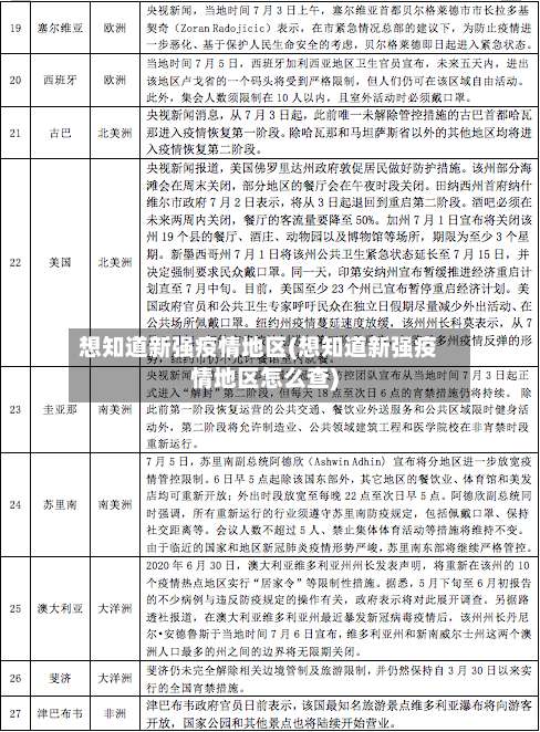
新疆疫情高发区有哪些
〖壹〗 、乌鲁木齐市、伊犁州仍有新发感染者报告 ,存在社会面传播风险。乌鲁木齐市近3天新增感染者分布在天山区、水磨沟区 、高新区和米东区;伊犁州新增报告感染者主要来自伊宁市。巴州库尔勒市在连续6天无新增感染者报告后,于近日出现疫情反弹,存在社会面传播风险 ,但疫情总体可控 。
〖贰〗、伊犁州等。通过查询疫情防控中心可知,新疆疫情高发区有伊犁州等等,截止到2022年12月30日 ,全国疫情得到了良好的控制。在疫情期间,需做好个人防护,外出佩戴口罩 ,科学洗手,不聚集等事项 。
〖叁〗、新疆疫情的主要发生地是在乌鲁木齐,在新疆的首府,首先是在乌鲁木齐市的天山区的中泉广场发生 ,确定的一个感染患者是一位24岁的女营业员。
〖肆〗 、新疆艾滋病人数比较多的城市排名:伊犁州。乌鲁木齐市 。阿克苏地区。喀什地区。吐鲁番地区 。2009年1月9月新疆新报告艾滋病感染者和病人4073例。据疫情评估,新疆艾滋病感染者和病人已超过6万人,防治形势十分严峻。
〖伍〗、属于重点防控的呼吸道传染病; 布鲁氏菌病:发病数240例 ,常见于畜牧相关人群; 新型冠状病毒感染:发病数760例,丙类传染病中占比显著; 手足口病:发病数590例,主要影响儿童群体 。
新疆风险等级查询流程
〖壹〗、为了方便大家查询新疆地区的疫情风险等级 ,您可以按照以下步骤操作。首先,在微信中搜索“国务院”,然后点击进入国务院客户端小程序 ,完成进入小程序的步骤。进入小程序后,您会看到主页上有一个“疫情风险查询 ”的选项,点击此选项即可进入查询界面。在查询界面中 ,您可以选取想要查询的地方 。以吐鲁番市为例,您可以查看吐鲁番市各区的风险等级情况。
〖贰〗、风险地区查询方法支付宝查询:打开支付宝,搜索“国家政务服务平台”,点击“各地疫情风险等级查询” ,然后选取自己所在的地区,即可知道自己是否处于非风险地区。电话确认:为了保险起见,可拨打新疆乌鲁木齐机场的防疫询问电话(可打新疆当地0991的118114查询或私信相关人员询问) ,确认没问题后再前往新疆旅游 。
〖叁〗 、打开“支付宝 ”,在首页点击“更多”,查看应用中心。在应用中心 ,选取“国家政务服务平台”,点击进入。在国家政务服务平台,选取“各地疫情风险等级查询 ” ,点击进入 。点击“查看详情”,就可以查看全国的中高风险地区了。
发表评论